Тема: PANDORA DXL 4300
Показать сообщение отдельно
Бывалый
 
Регистрация: 16.11.2012
Сообщения: 249
Репутация: 10 igbqjy репутация 10: верной дорогой идете, товарищ
По умолчанию

Цитата:
Сообщение от -Quattro- Посмотреть сообщение
mangup, в охране бывает включение зажигания, например при автоматическом/удаленном запуске двигателя. И тогда НМ-05 открывает замок капота в охране при отсутствии метки.

Честности ради, надо сказать, что так происходит при наличии еще двух особенностей:
1. зажигание подключено параллельно
2. режим антихайджек выключен.
Ну, вот, хоть кто-то вдумчиво читает, чего я хочу Спасибо.
Цитата:
Сообщение от -Quattro- Посмотреть сообщение
igbqjy, если есть замок зажигания, делай зажигание в разрыв, например как указано в инструкции к DXL 3000. Либо жди глобального обновления.
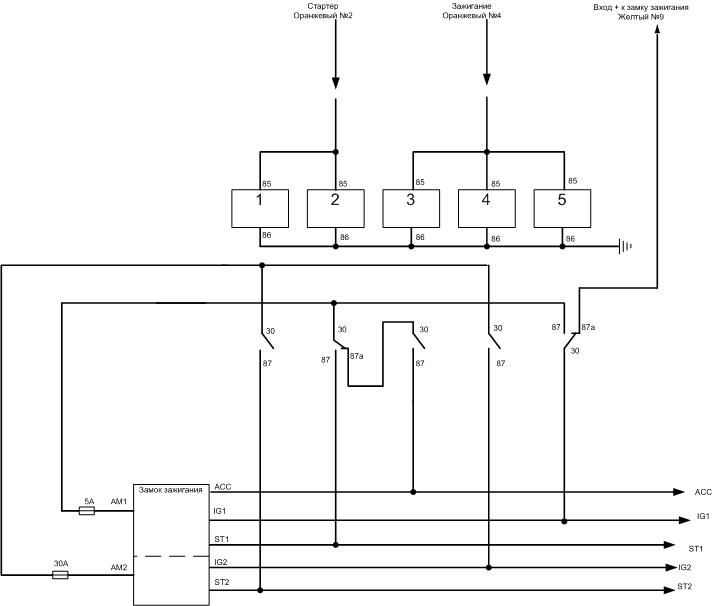
В разрыв делать не буду, буду параллельно к замку зажигания цепляться.
Примерно такая схема вырисовывается.
Миниатюры
Нажмите на изображение для увеличения
Название: автозапуск.jpg
Просмотров: 309
Размер:	34.0 Кб
ID:	710  

.
  Ответить с цитированием